• 首页
  • 学院介绍
    • 对外合作
  • 学习中心
    • 我的班级
    • 我的课程
  • 系列课
  • 系统班
  • 题库
  • 资讯
  • 机考模拟
  • 免费试听
  • 资源搜索
  • 首页
  • 学院介绍
    • 对外合作
  • 学习中心
    • 我的班级
    • 我的课程
  • 系列课
  • 系统班
  • 题库
    • 资讯
    • 机考模拟
    • 免费试听
    • 资源搜索
    • 登录
    • 注册
    • 切换触屏版
  • 登录
  • 注册
  1. 资讯频道
  2. 考试公告
  3. 正文
07
12月

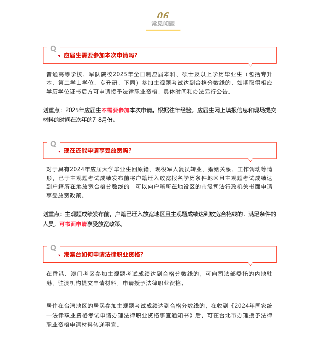
网上填报信息!注意事项和常见问题,一文梳理!

1331 0 0

标签: 法考
0
你还没有登录,请先 登录或 注册!
  • 还没有人评论,欢迎说说您的想法!

中国政法大学法考学院

·扫码添加微信·

二维码

添加老师微信laoshiok110

回复关键词 【资料】 领千元直播课+备考手册

我要咨询
法务助力

热门焦点

1
法考复习方法推荐!告别反复遗忘,提高备考...
2
法考报名,必须提供学位证吗?没有学位证,...
3
经典的法律格言赏析!感受法律的魅力,给你...
4
“法大法考”招生公告
5
“法大法考”招生公告
6
法考C证适用范围?取得C证的律师,承办业...

热门标签

先导课程 主题班会 考试测验 私塾小课 全程面授 配套课程 高效提分 个性督学 N对1指导 有效期两年 多重督学 定期测评

编辑推荐

1
“法大法考”招生公告
2
法考有A、B、C三类证书!区别在哪?
3
法考放宽政策一览!哪些人群可以申请?
4
2026年法考第一步:确认自己是否满足报...
5
2026年法考时间定了!这几个重要时间点...
6
报名热点问题|不允许报考的情形?法学类专...

官方电话

  • 010-58908127
  • 010-58908130
  • 010-58908132
  • 010-58908133

学院地址

  • 北京市海淀区西土城25号中国政法大学东门法律职业资格考试学院
  • 对外合作官方电话 010-58903066

法考学院

  • 学院简介
  • 名师简介
  • 班型介绍
  • 对外合作

我爱学习

  • 我要报名
  • app下载学习

友情链接

  • 学院官网
  • 司法部官网
  • 校园支付平台
  • 中国政法大学法务助理官网
法大法考
Powered by EduSoho v23.2.9 ©2014-2026 课程存档
课程内容版权均归 中国政法大学法律职业资格考试学院 所有 京公网安备 11040102700199号
京ICP备05004635号-6