法考知识储备到位,考场方能游刃有余!基础根基打牢,题型方能灵活应对!
跟着小法,学习法考知识点!搭配相关练习题,学以致用,巩固实践!
2026年法考备战进行时!全力以赴,成功上岸!
注:以下考点详解和练习题源自法大法考《通用教材》。
事实认识错误(一)
01 知识点详解
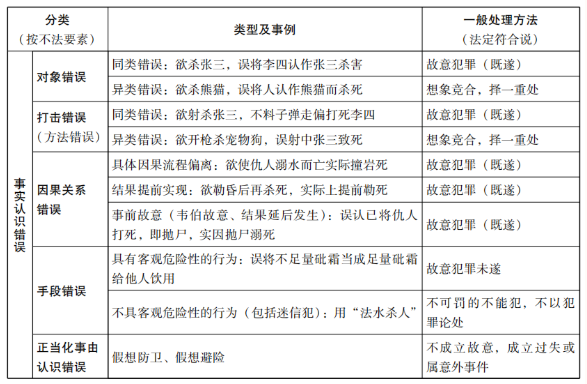
事实认识错误的第一种分类方法 (不法要素): 对象错误、打击错误、因果关系错误、手段错误。
根据行为人主观认错的不法要素(对象、结果、因果关系、行为及手段) 为何,可将事实认识错误区分为对象错误、打击错误(方法错误)、因果关系错误、手段错误(本部分按“法定符合说”讲解,不考虑违法阻却事由)。认识错误是主观问题,区分其类别应当首先从行为人主观出发。

(一) 对象错误 ( 对象认识错误)
对象错误(对象认识错误),指行为人将对象乙,误认作是对象甲加以侵害的情形。
1.同类对象错误 (具体错误): 欲杀甲,误将乙认作甲,而杀害
2.异类对象错误 (抽象错误): 欲杀熊猫 (甲),误将人 (乙) 认作熊猫,而杀害
(二) 打击错误 (方法错误)
1.区分对象错误与打击错误的标准和方法 (事实标准)。在对象错误(对象认识错误) 与打击错误中,实际损害的对象 (结果) 与预期的对象(结果) 都不一致,但打击错误中行为人没有认错对象。因此,二者区分关键就在于看行为人主观上有没有认错客观对象。
2.打击错误的分类。
依照法定符合说,打击错误的分类与处理方法,以前述对象错误类似。
(1) 同类打击错误(具体错误): 针对对象 (A 罪对象) 进行侵害,但实际却造成了对象甲 (A罪对象) 损害的结果:对象乙、对象甲虽不一致,但并没有超出同一罪名 (A 罪)构成要件范围。依照法定符合说,同类打击错误(具体错误),不影响对实际侵害对象的故意成立。如果实行行为造成了构成要件范围内的结果,构成故意犯罪既遂。
(2) 异类打击错误 (抽象错误): 针对对象乙 (B 罪对象) 进行侵害,但实际却造成了对象甲(A罪对象) 损害的结果:对象乙、对象甲分属两个不同罪名 (B 罪、A罪) 的构成要件。异类打击错误(抽象错误),对实际侵害对象没有故意(可能具有过失)。通常是两罪的想象竞合。
(三) 因果关系错误
1. 具体因果流程偏离(狭义的因果关系错误)。指客观上导致结果发生的因果流程与行为人预设的因果流程不一致,但仍系实行行为导致结果,而无重大偏差 (未超过同一构成要件)。具体因果流程偏离涉及的问题是: 主观故意的成立是否需认识到具体因果流程。一般认为,故意的成立只需认识到大概因果流程,无需认识到具体因果流程。因而,应当认定此认识错误,行为人对具体流程具有故意,构成故意犯罪既遂。
2.结果提前实现(构成要件提前实现)。指行为人预设采取数个系列动作组成的行为实现结果,实际上提前实现了预想结果。(事例] 甲准备使乙吃安眠药熟睡后将其绞死,但未待甲实施绞杀行为时,乙由于吃了过量的安眠药而死亡。

3.事前故意(韦伯故意、结果延后发生、后继行为实现结果)。指行为人误认为第一个动作(通常是杀人、抢劫、绑架等杀人行为) 已经造成结果,出于抛尸等事后目的而实施第二个动作,实际上是第二个动作才导致预期的结果 (通常是死亡结果) 的情况。[事例]甲以杀人故意对乙实施暴力 (第一动作),造成乙休克后,甲以为乙已经死亡,为了隐匿罪迹,将乙扔至河中 (第二动作),实际上乙是溺死于水中。

(四) 手段错误
手段错误指行为人客观上采取的行为手段,与主观预想的手段不一致的情况。系行为人对行为要素的认识错误。通常情形是行为人主观上误认为手段可以导致结果,但从事后来看手段不能导致结果。例如行为人误将砂糖当作砒霜杀人:或者欲用画符念咒的方法杀人。对于手段错误的处理,应当先从客观上认定行为手段的客观危害性、行为性质,再认定行为人主观上对此行为有无故意。
1.行为人采取的手段客观上具有危险性时,构成犯罪未遂。
2.行为人采取的手段客观上不具危险性,应不作犯罪处理(不可罚的不能犯:详见后文犯罪未遂与不可罚的不能犯一节)。(事例] 误将砂糖当作砒霜杀人,一般不能构成犯罪。而对于依照行为人的主观计划实施,在客观上绝对不能实现结果的情况 (迷信犯),当然在客观上也不具危险性,不能构成犯罪。
( 五) 通常以行为人实施实行行为当时的主观认知来识别认识错误
认识错误类别的识别,还存在判断“时点”的问题。一般情况下,应当以行为人实施实行行为当时的主观认知,按同时性原则,对应于当时的客观事实,来确定认识错误类别。亦即,认识错误一般指实行行为当时行为人的认识错误,前文表格、分类标准、认定结论,就是建立在实行行为的基础之上。当然,犯罪预备阶段也可能存在认识错误,只不过判断过程中往往被忽略。需要注意的是,认识错误的判断不能错位,不能以预备行为时行为人的主观,对应实行行为时的客观事实判断。
02 真金题带练
(2007年单选)甲为杀害仇人林某在偏僻处埋伏,见一黑影过来,以为是林某,便开枪射击。黑影倒地后,甲发现死者竟然是自己的父亲。事后查明,甲的子弹并未击中父亲,其父亲患有严重心脏病,因听到枪声后过度惊吓死亡。关于甲的行为,下列哪一选项是正确的?
A.甲构成故意杀人罪既遂
B.甲构成故意杀人罪未遂
C.甲构成过失致人死亡罪
D.甲对林某构成故意杀人罪未遂,对自己的父亲构成过失致人死亡,应择一重罪处罚
【参考答案】
A
- 还没有人评论,欢迎说说您的想法!
