法考知识储备到位,考场方能游刃有余!基础根基打牢,题型方能灵活应对!
跟着小法,学习法考知识点!搭配相关练习题,学以致用,巩固实践!
2026年法考备战进行时!全力以赴,成功上岸!
注:以下考点详解和练习题源自法大法考《通用教材》。
事实认识错误(二)
法定符合说与具体符合说 (常用于打击错误、具体错误的区分)
(一) 法定符合说与具体符合说的区别
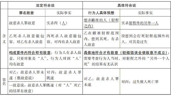
法定符合说(罪名故意 VS 实际事实): 行为人所认识的事实与实际发生的事实,只要在构成要件范围内是一致的,对该事实就成立故意。亦即,判断行为人对特定对象结果有无故意,法定符合说是将实际事实与罪名故意对比。先确定行为人是何罪故意,再看具体事实 (特定对象结果) 是否在该罪故意包容的范围之内,如在范围之内,即使不在行为人的具体预想内容范围内,也认为有故意。
具体符合说 (行为人具体预想 VS 实际事实): 行为人所认识的事实与实际发生的事实具体地相一致时,对该事实才成立故意。亦即,判断行为人对特定对象结果有无故意,具体符合说是将实际事实与行为人具体预想内容 (如射程范围内的对象等) 对比,看实际发生的特定对象结果是否在行为人具体预想的范围内,如在范围内才有故意,不在具体预想范围内就无故意。

(二) 具体符合说的适用范围
1.我国理论与实践的通说是“法定符合说”。故而,在法律职业资格考试中,只有在题目有明文提示“依照具体符合说”如何认定时,才能按具体符合说进行认定;如果没有明文提示“依照具体符合说”如何认定,则一律依据法定符合说认定,不能按具体符合说认定。
2.判断结论。
(1) 只有打击错误中的具体错误,法定符合说 (故意犯罪未遂、故意犯罪既遂,想象竞合) 与具体符合说(故意犯罪未遂、过失犯罪,想象竞合),判断结论不一致。
(2) 对象错误中的具体错误,法定符合说与具体符合说,判断结论是一致的: 对于实际对象都认为是故意犯罪既遂。
(3) 抽象错误,法定符合说与具体符合说,判断结论也是一致的对于实际对象都认为是过失。

真金题带练
(2008年多选)甲欲杀乙,便向乙开枪,但开枪的结果是将乙和丙都打死。关于本案,下列哪些选项是正确的?
A.根据具体符合说,甲对乙成立故意杀人既遂,对丙成立过失致人死亡罪
B. 根据法定符合说,甲对飞与丙均成立故意杀人既遂
C.不管是根据具体符合说,还是根据法定符合说,甲对乙与丙均成立故意杀人既遂
D.不管是根据具体符合说,还是根据法定符合说,甲对乙成立故意杀人既遂,对丙成立过失致人死亡罪
【参考答案】
AB
- 还没有人评论,欢迎说说您的想法!
